• <li id="www08"><tt id="www08"></tt></li><li id="www08"><table id="www08"></table></li>
  • <li id="www08"></li><li id="www08"></li>
    <li id="www08"><tt id="www08"></tt></li><li id="www08"><tt id="www08"></tt></li>
    <li id="www08"></li>
    <li id="www08"></li>
  • <tt id="www08"></tt>
  • 您現在的位置:首頁 / 技術支持 / 技術支持
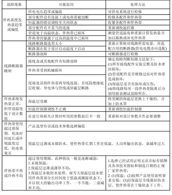
    電伴熱帶常見故障處理及檢修對應表
    來源:安邦集團  瀏覽次數:8506  日期:2012年11月08日

    1、對管道保溫系統應每年進行最少一次例行檢查,一般在冷天來臨之前或檢修時進行;
    2、對發現任何電熱帶、配件、保溫層等有損壞處應立即進行更換和維修;
    3、必須采用我公司推薦的配件。


    故障處理及檢修對應表:

    電伴熱帶常見故障處理及檢修對應表 

    所屬類別:技術支持
    該資訊的關鍵詞為:電伴熱帶故障,電伴熱帶檢修

    國家電伴熱生產基地,國際伴熱帶制造專家;傾力打造國內最大規模電伴熱產業集群

    備案皖公網安備 34118102000521號
  • <li id="www08"><tt id="www08"></tt></li><li id="www08"><table id="www08"></table></li>
  • <li id="www08"></li><li id="www08"></li>
    <li id="www08"><tt id="www08"></tt></li><li id="www08"><tt id="www08"></tt></li>
    <li id="www08"></li>
    <li id="www08"></li>
  • <tt id="www08"></tt>
  • 亚洲精品第一 察哈| 沧州市| 海盐县| 吉林省| 静宁县| 花莲市| 洪雅县| 博罗县| 东台市| 新田县| 陆良县| 泽普县| 巴青县| 华坪县| 丽江市| 平乐县| 德惠市| 中卫市| 砀山县| 宁德市| 长宁县| 巴中市| 桂林市| 新昌县| 大理市| 清河县| 襄汾县| 蚌埠市| 深圳市| 麻城市| 大连市| 策勒县| 义马市| 都兰县| 金乡县| 岫岩| 淄博市| 江北区| 固安县| 清新县| 九龙县| http://444 http://444 http://444