• <li id="www08"><tt id="www08"></tt></li><li id="www08"><table id="www08"></table></li>
  • <li id="www08"></li><li id="www08"></li>
    <li id="www08"><tt id="www08"></tt></li><li id="www08"><tt id="www08"></tt></li>
    <li id="www08"></li>
    <li id="www08"></li>
  • <tt id="www08"></tt>
  • 您現在的位置:首頁 / 信息資訊 / 技術支持
    電伴熱帶(伴熱電纜)安裝與操作手冊
    來源:安邦電伴熱  瀏覽次數:23758  日期:2013年2月05日

    第一章:安邦牌伴熱電纜(電伴熱帶)的安裝和測試


    一、設計圖
        施工前應有一份完整的設計圖,圖中應包括以下各項資料:
        1、線路編號,供電點用長方格表示。
        2、線路所需電熱帶型號及長度。(單位:米)
        3、每米管道長度所需電熱帶長度(單位:米)即纏繞系數。
        4、每個閥門所需用電熱帶長度。(單位:米)
        5、伴熱系統配套材料附件清單。
        6、溫控系統配件清單。
        7、施工時所需材料清單。
        8、設計考慮參數和所采用保溫材料規格。
    二、施工前準備工作
        ① 管道系統
        1、管道系統與配備都已施工完畢。
        2、防銹防腐涂層已干透。
        3、管道系統施工規范與設計圖中所示一致。
        4、銼去所有毛刺和利角。
        ② 電熱帶和配件
        1、電熱帶表面有否損破。
        2、電熱帶的絕緣性能良好(要求用搖表在1000VDC測試時絕緣電阻為≥20MΩ)。
        3、電熱帶與所有配件的型號與設計要求一致。
        ③ 現場準備
        1、將一卷電熱帶與卷筒放置于一支架上,并放置在線路其中一端附近。
        2、沿管道布電熱帶,并避免:
        * 將電熱帶放置于毛刺和利角上。
        * 用力拉扯電熱帶。
        * 腳踏或重物放置電熱帶上。
    三、單根電熱帶施工法
        1、玻璃纖維壓敏膠帶或鋁膠帶每隔約50Cm處將電熱帶固定于管道上。
        2、平敷時盡可能將電熱帶附在管道的下45度側方。
        3、在線路的第一供電點和尾端各預留1m長的伴熱電纜。
        4、按設計圖所示[纏繞系數]布線(系數為整數應平敷以利減少接點)。
        5、所有散熱體(如支架、閥門、法蘭等)應按設計圖要求預留所需電熱帶長度,將此段電熱帶纏繞于散熱主體上并固定。下列各點應注意:
        * 散熱體應有設計所需電熱帶的長度。
        * 電熱帶可互相重疊或交叉。
        * 纏繞方法應盡可能使散熱體必要時隨時可拆除進行維修或更換而不損壞電熱帶或影響其它線路。
        * 在使用二通或三通配件處,電熱帶各端應預留40cm長度。
    四、螺旋纏繞
        如纏繞系數為1.4,即5m管道需要布7m的電熱帶,施工時先將7m長的電熱帶兩端固定于一段長度為5m的管道上,然后將松馳的電熱帶纏繞在管道上,并加以固定。
    五、多根電熱帶施工法
        1、設計圖指明纏繞系數為(n=1,2…)一般用于大口徑管道上,方法如下:
        * 電熱帶由管道線路一端起布線至尾端再回頭至起點,路線等于系數。(但注意最大使用長度)
        * 電熱帶由管道線路一端至尾端輪流依次布線次數等于系數。
        * 后備系統,關鍵管道作后備應急用。所以每一線路都應當作獨立線路安裝,并有獨立的供電點。
    六、配件安裝
        *按設計圖要求選用配件。
        * 所采用密封圈需與電熱帶相配并和防水封膠結合。
        * 供電接線盒盡可能接近管道線路供電端。
        * 按配件安裝說明書準備線口。
        * 每一線端應預留一小段電熱帶以便將來維修時用。
    七、保溫材料安裝前的檢查和測試
        * 視察電熱帶表面是否損傷。
        * 視察所有配件是否安裝完整。
        * 用搖表2500VDC搖試每一獨立線路一端,絕緣電阻應在20MΩ以上。注意搖試時間應在一分鐘以上,即導電體對電熱帶金屬屏蔽層搖試。
        * 將搖試結果記錄在安裝記錄單上。
    八、保溫層安裝
        伴熱電纜施工測試后立即進行保溫層安裝,并注意以下各點:
        * 所采用保溫層的材料,厚度和規格與設計圖要求符合。
        * 施工時保溫材料必須干燥。
        * 保溫層外應加防水外罩。
        * 保溫層施工時應避免損傷電熱帶。
        * 保溫層施工后應立即對電熱帶進行絕緣測試。
        * 在保溫層外加警示標簽注明“內有電熱帶”更需注明所有配件的位置。
    九、低溫起動與安全保護
        電伴熱工程一般按照設計圖在正常情況下,分組起動,按常規控制投計,具有開關起動,過載保護和漏電保護,如果用于低溫大功率加熱,同時又低溫狀態起動,瞬間起動電流轉化為大功率輸出可采用雙閘切換裝置并在切換過程中對工作電流進行監控,在安全負荷情況下過渡到過載保護系統內。
    十、防爆
        * 本公司防爆電熱帶可用于工廠一區、二區防爆場合,安裝時應避開易燃易爆氣體或液體積聚的暗角等可能超過上述規定的防爆區域,非防爆配電箱應安裝于非防爆區,否則應配置相應的防爆配電箱。
        * 除防爆等級外,應注意防爆組別。
    十一、特別注意事項
        * 嚴禁蒸汽伴熱和電伴熱混用于一體。
        * 加熱帶安裝時不得將絕緣層破壞,應緊貼于被加熱體以提高熱效率,若被伴熱體為非金屬體,應用鋁粘膠帶增大接觸傳熱面積,用尼友扎帶固定,嚴禁用金屬絲綁扎。
        * 法蘭處介質易泄漏,纏繞電熱帶時應避開其正下方。
        * 電熱帶一端接入電源,另一端線芯嚴禁短接或與導電物質接觸并剪切為“V”型,必須使用配套的封頭嚴密套封。
        * 防火防爆場合應配套防爆接線盒和終端子。接線后應用硅橡膠密封:(使用屏蔽層的電熱帶終端處必須將屏蔽層剝離10公分,以防造成短路)
        * 安裝一個伴熱點,測量一次絕緣,屏蔽層必須接地,絕緣阻值不能低于20兆歐/1000V。
        * 按電伴熱各路的電壓、電流等參數設定通、斷電和漏電保護裝置。
        * 蒸汽掃線:凡需蒸汽清掃管線除垢時,應注意先清掃后安裝電熱帶,如果每年例行掃線檢查應按照特殊情況設計安裝。
    十二、驗收
        本手冊未將安裝工程施工及驗收規定及“防爆、防火規程”中有關條文包括在內,施工中仍應遵循上述技術常用規范要求,在此不做復述。

     

     第二章:電伴熱帶(伴熱電纜)故障與維修


    2.1維修程序
        1、對管道恒溫系統應每年進行最少一次例行檢查,一般在冷天來臨之前或檢修時進行。
        2、對發現任何伴熱電纜、配件、保溫層或防水罩有損壞處應立即進行更換和維修。
        3、必須采用我公司推薦的配件。
    2.2故障維修 

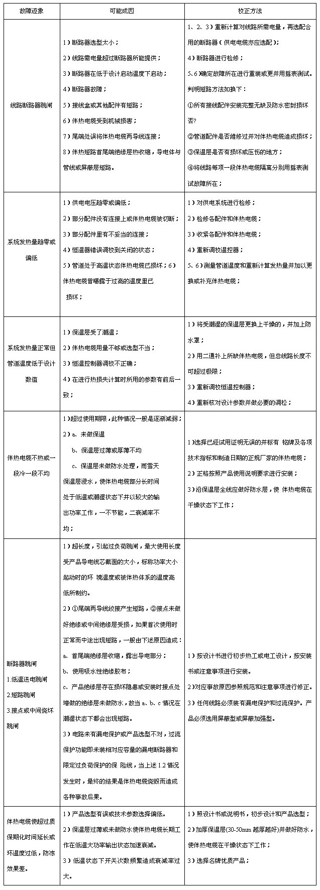
    電伴熱帶(伴熱電纜)故障原因分析及維修對應表

     

    第三章:安邦牌伴熱電纜及配件安裝


    3.1安邦牌伴熱電纜安裝位置

     

    電伴熱帶(伴熱電纜)安裝位置圖


    3.2纏繞安裝

     

    電伴熱帶(伴熱電纜)纏繞式安裝圖


    3.3管道支架

     

    電伴熱帶(伴熱電纜)支架式管道安裝圖


    3.4 管道三通

     

    電伴熱帶(伴熱電纜)三通式管道安裝圖


    3.5管道彎頭

     

    電伴熱帶(伴熱電纜)管道彎頭處安裝圖


    3.6孔板

     

    電伴熱帶(伴熱電纜)管道孔板處安裝圖


    3.7管道吊架

     

    電伴熱帶(伴熱電纜)吊架管道安裝圖


    3.8管道焊接支架

     

    電伴熱帶(伴熱電纜)管道焊接支架安裝圖


    3.9地面以下管道

     

    電伴熱帶(伴熱電纜)地面下的管道安裝圖


    3.10閘閥

     

    電伴熱帶(伴熱電纜)閘門安裝圖


    3.11球閥

     

    電伴熱帶(伴熱電纜)球閥安裝圖


    3.12止回閥

     

    電伴熱帶(伴熱電纜)止回閥


    3.13外殼泵

     

    電伴熱帶(伴熱電纜)外殼泵安裝圖


    3.14離心泵

     

    電伴熱帶(伴熱電纜)離心泵安裝


    3.15過濾器

     

    電伴熱帶(伴熱電纜)過濾器安裝圖


    3.16泵閥

     

    電伴熱帶(伴熱電纜)泵閥安裝圖


    3.17壓力表

     

    電伴熱帶(伴熱電纜)壓力表安裝圖


    3.18管道托架

     

    電伴熱帶(伴熱電纜)管道托架安裝圖


    3.19雙向電源接線盒

     

     電伴熱帶(伴熱電纜)雙向電源接線盒安裝圖(一)

    電伴熱帶(伴熱電纜)雙向電源接線盒安裝圖(二)


    3.20三通接線盒

     

    電伴熱帶(伴熱電纜)三通電源接線盒安裝圖(一)

    電伴熱帶(伴熱電纜)三通電源接線盒安裝圖(二)


        簡介:它是用于自控溫伴熱電纜的三通接線盒,安裝時固定于管道上,外面還有保溫層,三通接線所用材料均可置于盒內。
    3.21二通接線盒

     

    電伴熱帶(伴熱電纜)二通電源接線盒安裝圖


        簡介:它是用于自控溫伴熱電纜的二通接線盒,安裝時固定在管道上,外面還有保溫層,二通連接時所用材料均可置于盒內。
    3.22尾端密封接線盒

     

    電伴熱帶(伴熱電纜)尾端密封接線盒安裝圖


    3.23 PDX配電箱

     

    電伴熱帶(伴熱電纜)PDX配電箱安裝圖


        PDX配電箱是用于伴熱電纜電伴熱的標準配電箱,采用掛式或落地式箱體結構,電源電力進口在箱體底部,防護等級IP54,內裝有主斷路器,分路漏電保護斷路器,也可根據淘寶需要,配報警裝置及溫控器。
    1、標準箱體裝置:
        注:以上尺寸僅供參考,提供配電箱附有電氣原理圖,箱體布置圖,端子排列表及箱體實際尺寸。
    2、產品規格

     

    伴熱電纜電伴熱的標準配電箱規格表


    3、典型應用線路

     

    伴熱電纜電伴熱的標準配電箱典型應用線路圖


    4、產品類型

     

    伴熱電纜電伴熱的標準配電箱類型說明


    例:PDP-220/6/1(40)/1/250
        說明:負載電流240V,6個分斷路器(6回路)額定電流40A,帶漏電保護(30mA),無報警裝置,主斷電路器250A,箱體噴塑。
    注:任何配電箱布置上的特殊要求請與安邦電氣集團有限公司聯系。
        對于危險區域凡需要防爆配電箱請與安邦電氣集團有限公司聯系。

     

    相關信息:

      電伴熱帶常見故障處理及檢修對應表

      電伴熱帶的安裝和調試

      管道電伴熱設計的耗散熱量計算方式

      管道電伴熱帶設計工藝

      自限溫電伴熱帶的故障分析及維護

      太陽能電伴熱帶安裝注意事項

      電伴熱帶在設計、選型及應用中注意事項

      伴熱采樣復合管安裝與使用說明

      對管道電伴熱保溫系統進行預防性目測維護

      溫控電伴熱帶的簡易測試方法

      鑒別自限溫電伴熱帶質量的簡易方法

      多根電伴熱帶敷設安裝方法

      電伴熱帶電源接線盒的安裝

      電伴熱帶使用注意事項

    所屬類別:技術支持
    該資訊的關鍵詞為:電伴熱帶安裝與操作手冊,伴熱電纜安裝與操作手冊

    國家電伴熱生產基地,國際伴熱帶制造專家;傾力打造國內最大規模電伴熱產業集群

    備案皖公網安備 34118102000521號
  • <li id="www08"><tt id="www08"></tt></li><li id="www08"><table id="www08"></table></li>
  • <li id="www08"></li><li id="www08"></li>
    <li id="www08"><tt id="www08"></tt></li><li id="www08"><tt id="www08"></tt></li>
    <li id="www08"></li>
    <li id="www08"></li>
  • <tt id="www08"></tt>
  • 亚洲精品第一 金湖县| 资源县| 涞水县| 双桥区| 繁昌县| 玉田县| 武宣县| 龙里县| 乌拉特中旗| 永城市| 龙山县| 九龙坡区| 松阳县| 剑河县| 涿州市| 长顺县| 漳州市| 巫山县| 嘉荫县| 阳新县| 弥勒县| 广西| 金寨县| 谷城县| 马鞍山市| 精河县| 安平县| 辛集市| 岢岚县| 湖州市| 星子县| 吴忠市| 博客| 宽城| 买车| 碌曲县| 定日县| 镇雄县| 都江堰市| 泽州县| 怀柔区| http://444 http://444 http://444